咨询热线:025-58361106-801   13218372101        

 Email: info@njpeptide.com

中文      English

总机:025-58361106-801

传真:025-58361107-806

Email:info@njpeptide.com

地址:南京市化学工业园区方水路158号三楼


最新资讯

您当前的位置:首页 > 关于我们 > 最新资讯


南京肽业YM说多肽


树脂:固相载体全解析——


从Wang、Rink到PAL树脂的连接化学与选择逻辑


摘要

在固相多肽合成中,树脂不仅是物理载体,更是整个合成的化学锚点与程序终点控制器。它通过一个精心设计的连接键,共价结合第一个氨基酸,并最终决定目标多肽C端的化学形式(游离酸、酰胺、醇等)。本文旨在深入解析主流树脂(Wang, Rink Amide, PAL, 2-氯三苯甲基氯)的连接化学机理、酸敏感性差异、载量影响及其选择逻辑,从而为您在合成设计的第一步就奠定成功的基础。

一、树脂的核心构成与功能

一个典型的SPPS树脂包含三个部分:

  1. 固相基质:通常是聚苯乙烯-二乙烯基苯交联的微球,提供不溶的物理支撑和溶剂溶胀空间。

  2. 连接臂:一段灵活的化学链(如烷基链),将反应位点从树脂骨架延伸出来,减少空间位阻。

  3. 连接键:这是最核心的化学部分,是与第一个氨基酸羧基形成共价键,并在合成结束时被特定条件断裂的官能团。连接键的性质直接决定了:

    • 装载方法:如何将第一个氨基酸连接到树脂上。

    • 合成中的稳定性:必须耐受所有循环中的化学条件(哌啶、偶联试剂等)。

    • 最终切割机制:决定了多肽以何种形式(酸、酰胺等)被释放。

二、主流树脂类型详解

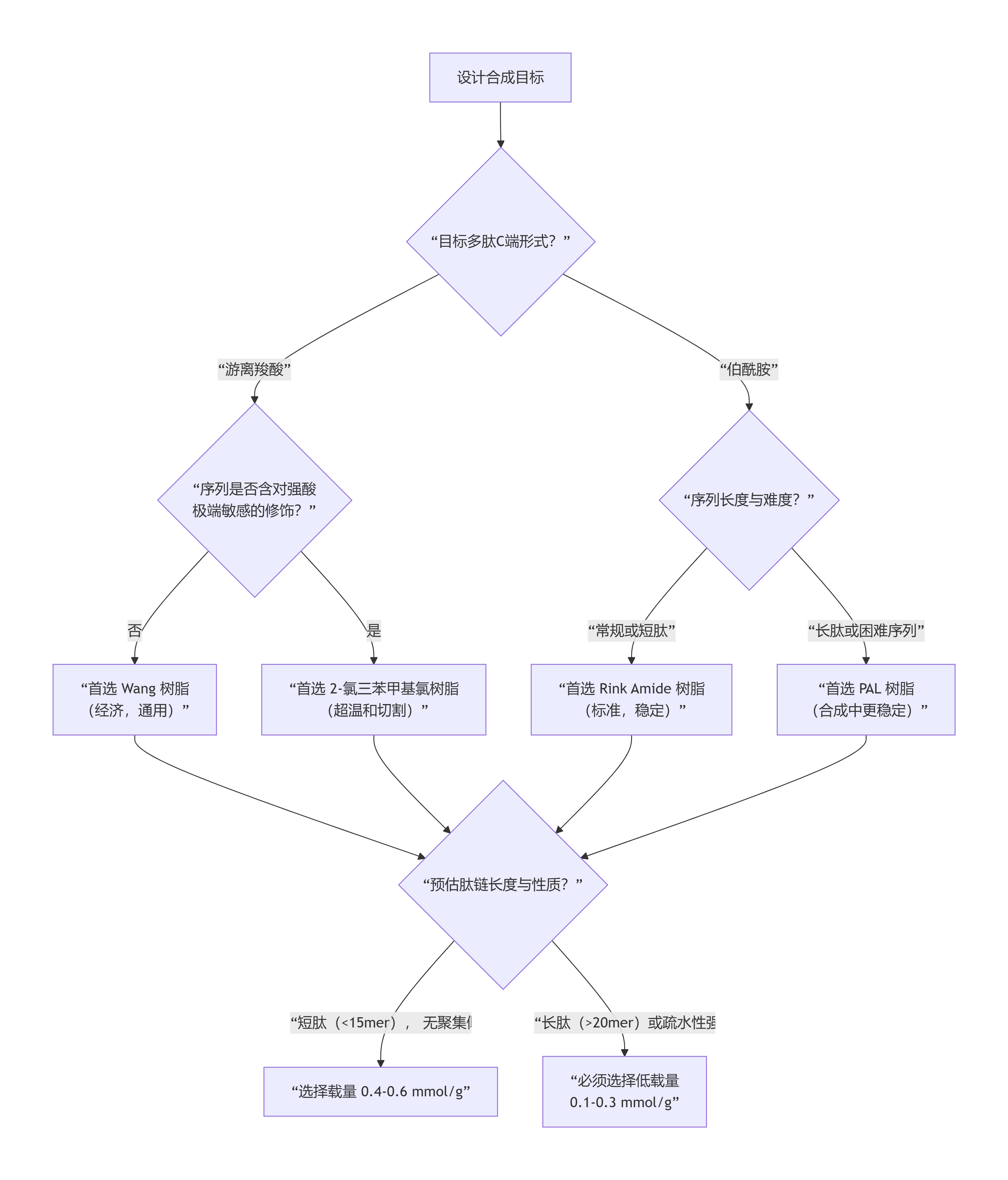
1. Wang树脂(用于合成C端游离羧酸)

  • 连接键对烷氧基苄醇。其结构特征是对位有一个给电子的烷氧基(通常是羟基,故称Wang树脂),这使得苄位碳-O键在酸中的稳定性弱于普通的苄醇酯。

  • 装载:第一个氨基酸的羧基在DIC等偶联试剂作用下,与树脂的羟基形成酯键

  • 切割机制:使用TFA。TFA进攻酯键的羰基氧,质子化后,由于对位羟基的给电子共轭效应,极大稳定了形成的苄基碳正离子中间体,从而在中等酸度(通常95% TFA)下即可高效断裂,释放出C端为游离羧酸的多肽。

  • 特点:经济、通用,是合成C端酸的首选。但其酸敏感性意味着在合成中需避免接触强酸试剂。

2. Rink Amide树脂(用于合成C端伯酰胺)

  • 连接键4-[(2,4-二甲氧基苯基)(Fmoc-氨基)甲基]苯氧基连接臂。这是一个精妙的设计,树脂本身带有一个被Fmoc保护的连接点氨基。

  • 装载

    • 第一步:用哌啶脱除树脂上的Fmoc保护基,暴露出连接臂末端的伯氨基

    • 第二步:将第一个Fmoc-氨基酸的羧基活化,与该伯氨基偶联,形成酰胺键。因此,多肽链是通过一个稳定的酰胺键连接到树脂上。

  • 切割机制:同样使用TFA。TFA进攻并断裂2,4-二甲氧基苄基与酰胺氮之间的键,生成稳定的二甲氧基苄基碳正离子,从而将多肽以C端伯酰胺的形式释放出来。Fmoc保护的Rink树脂非常稳定,易于储存和称量。

  • 特点:是合成C端酰胺的黄金标准。许多生物活性肽(如神经肽、激素)的C端以酰胺形式存在,以增强稳定性和活性,Rink树脂为此提供了完美解决方案。

3. PAL树脂(用于合成C端酰胺,对强酸更稳定)

  • 连接键5-(4-氨基甲基-3,5-二甲氧基苯氧基)戊酸骨架。可视为Rink树脂的升级版,其连接键的酸敏感性略低于Rink树脂。

  • 切割机制:需要稍强的酸条件或更长的切割时间,但仍可在标准TFA cocktail中完成。其释放的多肽同样为C端伯酰胺。

  • 特点:相比Rink树脂,在合成过程中(特别是处理“困难序列”可能使用的强酸添加剂或苛刻条件时)稳定性更佳,能提供更高的最终产物纯度,尤其适用于长肽或复杂肽的合成。

4. 2-氯三苯甲基氯树脂(用于合成C端游离羧酸,装载率极高)

  • 连接键三苯甲基氯。这是一个高活性的连接基团。

  • 装载:在弱碱(如DIEA)存在下,第一个氨基酸的羧基负离子直接亲核取代氯原子,形成三苯甲基酯。此反应几乎定量进行,且无消旋风险

  • 切割机制:三苯甲基酯对酸极其敏感,可使用非常温和的酸性条件(如0.5-1% TFA/DCM,甚至稀乙酸)进行切割,释放出C端为游离羧酸的多肽。

  • 特点

    • 超温和切割:这是其最大优势,允许对含有对强酸极端敏感的修饰(如复杂的糖基化、磷酸化)的多肽进行切割。

    • 高且可定制的载量:装载效率接近理论值。

    • 缺点:树脂本身对湿气敏感,需在惰性气氛下操作和储存;切割条件过于温和,有时无法有效脱除某些侧链保护基(如tBu),需分步切割。

三、关键参数:载量的选择艺术

树脂载量指每克树脂所能连接氨基酸的最大毫摩尔数(mmol/g),通常为0.1至1.0 mmol/g。

  • 高载量树脂:如0.7-1.0 mmol/g。优点是在小规模合成时能用更少的树脂获得更多的产物。但缺点显著:高密度下,肽链间空间拥挤,易导致链间聚集、偶联效率下降,是“困难序列”的主要成因之一。

  • 低载量树脂:如0.1-0.3 mmol/g。这是现代合成,尤其是长肽或困难序列合成的主流甚至强制选择。它大幅降低了肽链间的相互作用,显著改善溶剂可及性和偶联效率,是提高粗肽纯度的最有效手段之一。

  • 选择原则:对于常规短肽,可选择0.4-0.6 mmol/g。对于超过20个残基的长肽富含Val, Ile, Tyr等易聚集氨基酸的序列强烈建议使用0.1-0.25 mmol/g的低载量树脂

四、树脂选择决策流程




五、实践要点




  1. 溶胀:使用前必须

  2. 用DCM或DMF充分溶胀树脂(至少15-30分钟),以打开内部通道。

  3. 装载验证:对于需预先装载的树脂(如Wang),或使用2-氯三苯甲基氯树脂后,建议用茚三酮测试光谱法定量测定实际装载率,以精确计算后续氨基酸投料量。

  4. 储存:树脂应干燥、避光、低温保存。对于敏感树脂(如2-氯三苯甲基氯),需在惰性气体保护下储存。

结论

树脂的选择,是多肽合成中一项兼具化学理性与艺术直觉的决策。它不仅定义了合成的起点与终点,更通过其载量和稳定性,深刻影响着整个链延伸过程的顺利与否。理解从Wang树脂的经典酸解,到Rink/PAL树脂的分子内亲核辅助断裂,再到2-氯三苯甲基氯树脂的超温和切割这一系列化学图景,意味着您能够为任何结构目标(从简单的线性酸到复杂的修饰酰胺)匹配最合适的“分子锚桩”,从而在构建复杂多肽大厦时,确保地基的稳固与出口的精准。

南京肽业YM说多肽|树脂:固相载体全解析—从Wang、Rink到PAL树脂的连接化学与选择逻辑

产品反馈单 | 尊敬的客户,如果您对南京肽业生物科技有限公司 的产品和服务有不满意的地方,请您在这里对我们的产品和服务质量进行建议、监督和投诉。